专业文章

新《公司法》下,关联交易舞弊行为认定的新趋势

2024-07-15
分享到

关联交易作为公司运营中常见的交易形式,主要包括由董事、监事、高级管理人员(以下简称“董监高”)执行的交易,以及由控股股东和实际控制人参与的交易。其作为一种内含潜在利益冲突的交易形态,具有双重属性,既可能出于合理的商业目的被正当利用而降低交易成本,也可能被不当利用成为部分人谋取私利的工具。

基于其双重属性,现有法律也非一概禁止关联交易,而是采取了审慎的法律规制措施,通过设定程序条件及救济措施,以防止利益冲突对交易公正性产生不良影响。

随着新《公司法》的出台,新法在关联交易主体、程序条件等方面的规定更加完善,关联交易的规制体系也更为周全,故本文聚焦于新《公司法》下的关联交易认定问题,以期为遭受关联交易舞弊的企业提供一定的实务指引,助力维护市场的公平透明,促进企业的良性发展。

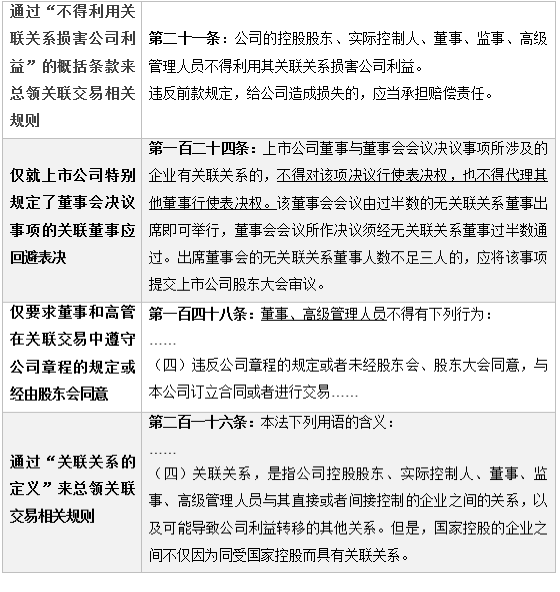
一、旧《公司法》对关联交易的主要规定

图片

从上表可知,2018年修正的《公司法》(简称“旧《公司法》”)对于何为关联交易并没有直接下定义,而是一方面依据第21条对于关联交易的规定,结合审判实践与学理探讨中的“公平性标准”[1]判断是否利用关联关系损害公司利益;另一方面则依据第148条对于自我交易的规定,从“公司自治”的角度出发,要求董事、高管的自我交易必须经过决议程序[2]。

二、新《公司法》语境下,关联交易的主体呈扩大趋势

关联方是关联交易的主体,是认定关联交易的基础。新《公司法》的出台,扩大了关联方的范围,将关联交易的规制范围向外延伸。

(一)董事、监事、高级管理人员的近亲属及其控制企业被纳入“关联方”

新《公司法》第一百八十二条规定,“董事、监事、高级管理人员,直接或者间接与本公司订立合同或者进行交易,应当就与订立合同或者进行交易有关的事项向董事会或者股东会报告,并按照公司章程的规定经董事会或者股东会决议通过。

董事、监事、高级管理人员的近亲属,董事、监事、高级管理人员或者其近亲属直接或者间接控制的企业,以及与董事、监事、高级管理人员有其他关联关系的关联人,与公司订立合同或者进行交易,适用前款规定。”

基于该规定,在旧《公司法》的基础上,“监事”“董监高的近亲属”“董监高及其近亲属所控制的企业”“与董监高有其他关联关系的关联人”亦被纳入了关联方的主体范围内。

图片

(二)控股股东、实际控制人被认定为“事实董事”

控股股东和实际控制人利用关联交易舞弊的情形也十分常见。他们虽然不直接担任董事、高管等职务,但可以通过股权关系、亲属关系的控制,对公司的经营管理事务起到决定性的作用。例如,甲公司的实际控制人陈某,在其他小股东不知情的情况下,以其妻子名义开设了一家乙公司。而后,陈某利用其对甲公司经营管理权的控制,通过虚构交易,将甲公司的利益输送给妻子名下的乙公司。

在新《公司法》出台以前,对于控股股东、实际控制人通过关联交易损害公司利益,没有专门性的规定,我们只能套用旧《公司法》第21条“关联交易损害公司利益”的一般规则,向其追究损害赔偿责任,或者利用侵权责任,将董监高和控股股东、实际控制人作为共同侵权人,要求承担连带责任。

但本次新《公司法》引入“事实董事”制度,将原本用于规范董事、监事、高级管理人员的忠实勤勉义务规则同样适用于控股股东、实际控制人,进一步扩大了关联交易的规制主体范围,也增加了向控股股东、实际控制人追偿的又一路径。

新《公司法》第一百八十条规定,“董事、监事、高级管理人员对公司负有忠实义务,应当采取措施避免自身利益与公司利益冲突,不得利用职权牟取不正当利益。

董事、监事、高级管理人员对公司负有勤勉义务,执行职务应当为公司的最大利益尽到管理者通常应有的合理注意。

公司的控股股东、实际控制人不担任公司董事但实际执行公司事务的,适用前两款规定。”

可以看到,所谓“事实董事”制度,即控股股东、实际控制人不是名义上的董事,但是实际参与、行使董事的法定职权,在这种情况下,也对公司负有勤勉忠实义务。

从法律效果上看,如果控股股东、实际控制人被认定为“事实董事”,除了赔偿由此给公司造成的损失,还可以主张归入权,将控股股东、实际控制人因违反忠实义务获得的收入归公司所有。

综上所述,新《公司法》以董监高关联交易为主要规制类型,通过增加定义关联方,以及引入“事实董事”制度,将原本适用于董监高的关联交易控制规则扩张至董监高的近亲属及其控制的关联企业、控股股东和实际控制人。

(三)实务案例中对于关联关系的认定

新《公司法》第二十二条规定,公司的控股股东、实际控制人、董事、监事、高级管理人员不得利用关联关系损害公司利益。违反前款规定,给公司造成损失的,应当承担赔偿责任。本条在旧《公司法》第二十一条基础上未作修改,是向控股股东、实际控制人、董监高追究损害赔偿责任的一般条款。

在没有身份关系、股权控制关系等外观的情况下,法院通常根据“实质重于形式”的原则对关联关系进行认定,核心是考察控股股东、实际控制人、董监高对交易相对方(参与舞弊的外部公司)是否有影响力,例如能否对外代表该公司订立合同、参与重大谈判、是否负责财务审批、对该公司是否有直接或间接控制力等都是法院认定形成关联关系的重要判断因素。

例如,在(2013)鄂民二终字第00084号案件中,余某系A公司的董事,实际负责公司的经营管理工作,另余某对B公司可施加重大影响力。虽然B公司的工商登记资料并未载明余某2009年至2010年间在B公司担任过职务,但从余某代表香港某公司与湖北某政府就成立B公司签订协议、代表B公司收购案外公司所持有的长江公司股权、代表B公司担任长江公司董事长、其办公场所设在B公司并在B公司内代表A公司审核A公司与B公司所签署的合同,其家族企业于2011年8月成为B公司主要股东,其兄弟余某东于2011年10月成为B公司法定代表人等事实看,即便不能认定余某直接或间接控制了B公司,也可认定余某对B公司的财务及经营政策有重大影响力。同时,其兄弟余某东于B公司成立时曾被申报并登记为B公司监事,亦可佐证。余某作为A公司的董事,基于其对B公司的重大影响力,可能导致A公司利益转移至B公司。因此,余某与B公司构成关联关系。

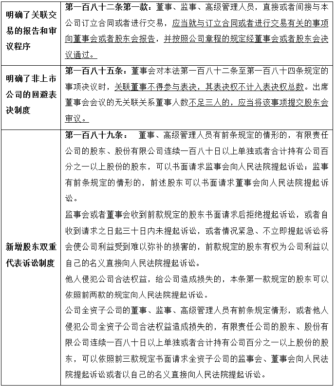
三、新《公司法》语境下,不当关联交易的认定更加明确

如前所述,并非所有的关联交易都被禁止,只有不正当并损害公司利益的关联交易才是公司法所规制的对象。为有效遏制不正当关联交易的发生,新《公司法》从三个层次予以规制,首先通过董事报告义务,旨在及时发现关联交易的存在;其次通过董事会或股东会的审议和回避表决机制,以预防不公平关联交易引起的利益输送;最后,通过诉讼救济机制,以保护公司和股东利益[3]。具体参见下表:

图片

对比旧《公司法》不难看出,新《公司法》对于关联交易的程序条件规定更加周延,以及结合实践中的“公平性标准”,在关联交易型舞弊案件中,可以从关联交易的形式和实质两部分认定不当关联交易。

(一)关联交易的形式不合法

旧《公司法》要求董事、高级管理人员实施关联交易必须按照公司章程的规定,或者经股东会、股东大会同意。因此,公司章程可以对关联交易的标的金额、交易主体、交易内容等作出更细致的规定。但若公司章程对关联交易没有特别规定,至少需要股东会决议通过,否则将缺乏程序正当性。

例如,在(2014)长民二(商)初字第1415号案件中,法院认为,从交易程序上看,杨某捷作为A公司的法定代表人,在作出上述重大决定前既未召开股东会进行协商,也未征求其他股东的意见,擅自处置公司资产的行为,违反了公司法相关规定。

而新《公司法》在此基础上,增加了报告义务和回避表决制度,要求关联方与公司进行交易的,应履行事前报告义务,就相关交易进行披露,并按照公司章程的规定经董事会或者股东会决议通过,且进行决议时,相关关联董事应予以回避,其表决权不计入表决权总数。如违反上述形式要件的,则案涉关联交易欠缺正当性基础。故在今后实践中对于关联交易的形式要求会更加侧重于审核是否履行了报告及审议程序、是否回避表决等。

而过往实践中已有案例从股东角度阐释了类似观点,例如,在(2016)浙07民终2331号案件中,法院认为,当某一股东与股东大会讨论表决的事项有特别利害关系时,该股东不得就其持有的股份行使表决权。《公司法》第十六条规定了公司为公司股东或者实际控制人提供担保的,必须经股东会决议,该股东或该受实际控制人控制的股东不得参与表决。虽然除上述规定以外,公司法没有再明确规定其他的表决权排除情形,但并不意味着法律法规未规定的情形就不能适用股东表决权排除规则,如果出现大股东滥用资本多数决规则损害公司利益和少数股东的利益的,仍应适用该规则。涉案股东会第(四)项决议表决的事项为公司向股东及股东的实际控制人支付利息的事项,该事项与相关股东存在利害关系,在表决中排除利害股东的表决权,符合法律规定。

(二)关联交易的实质不公允

根据《最高人民法院关于适用<中华人民共和国公司法>若干问题的规定(五)》第一条第一款[4]的规定,形式合法不能豁免关联交易的损害赔偿责任。因为不当关联交易的核心审查标准为“实质公平原则”,即使关联交易事前已经得到充分披露且程序正当,只要交易实质不公允,该关联交易依然可能为不正当的关联交易。

实质公允要求关联交易真实有效、对价公允。其中,交易价格是否公允是判断关联交易是否给公司造成损失的核心要件。对此,新旧《公司法》并无特别规定,但在过往的司法实践中形成了系列参考认定标准:

1、同一产品同一时期的市场价格

例如,在(2015)沪一中民四(商)终字第107号案件中,法院从行业协会出具的情况说明及审计报告等判断关联交易价格是否公允。该案中,经审计,2011年12月至2012年12月期间A公司与B公司宁波分公司的订舱费(含港杂费)单价均小于宁波市口岸协会国际联运分会出具的情况说明中的市场价下限,差额为247,750元。因此,法院认为A公司通过审计所得的差额来印证其主张的经济损失,具有相当的合理性。

2、无市场参考价情形下,同一产品的历史交易价格

在(2018)鄂民再61号案件中,由于国内公开市场并无本案INT产品价格,同时期国内市场也并无同类产品交易。因此,法院以A公司INT产品的历史出厂价格以及此后B公司INT产品的出厂价格应作为判断涉案关联交易价格是否合理的重要参考依据。

3、同类产品同一时期,该公司与其他公司(非关联方)的成交价格

法院还会以公司同期同类产品与非关联方的交易价格作为公允价格标准进行比对,并作为认定损失赔偿金额的依据。如(2020)京03民终10081号案件中,在刘某红任职A公司期间,同一产品A公司销往其他公司的平均价格与销往B公司的价格存在差异,刘某红未能提交公司股东会同意的证明,违反忠实义务。法院以该差值计算刘某红给公司造成的损失。

四、结语

此次新《公司法》从关联方范围的扩大、关联交易程序条件的明确等方面建立了更为周全的关联交易规制规则,对防范利用关联交易舞弊、保护公司及中小股东的利益具有重要的意义。但与此同时,关联交易舞弊因其隐蔽性和复杂性而往往难以被外界察觉,且由于关联交易的复杂性和多样性,使得舞弊手段也多种多样,需要我们具备较高的专业素养和敏锐的洞察力。基于此,如公司遭受内部关联交易舞弊而束手无策,本专栏后续还将推出《面对关联交易舞弊,企业如何破局?——附三条追偿路径对比分析》一文,为大家解答救济路径。


[1] 参见陈洁:《论不当关联交易的司法救济》,载《人民司法(应用)》2014年第19期,第30页。

[2] 参见王湘淳:《论我国利益冲突交易的统一综合调整》,载《法学家》2024年第1期,第159页。

[3] 参见叶林、卓婳:《关联交易的公司法规制:类型化与程序审查》,载《法律适用》2024年第2期。

[4] 《最高人民法院关于适用<中华人民共和国公司法>若干问题的规定(五)》第一条第一款:关联交易损害公司利益,原告公司依据民法典第八十四条、公司法第二十一条规定请求控股股东、实际控制人、董事、监事、高级管理人员赔偿所造成的损失,被告仅以该交易已经履行了信息披露、经股东会或者股东大会同意等法律、行政法规或者公司章程规定的程序为由抗辩的,人民法院不予支持。

作者:周徐乐、李煊苇