专业文章

主播达人解约后,账号交接如何变更实名认证?

2023-11-13
分享到

10月31日,微信、微博、抖音、快手、小红书等多家互联网平台陆续宣布,将分批次、分阶段引导粉丝量50万以上的自媒体账号对外展示实名信息,账号注册主体为个人类型的将显示注册人真实姓名,机构类账号显示企业、机构名称,相关实名信息可在账号资料页进行查看。对未按要求实名的大V账号限制其流量和收入,包括推荐流展示限制、热搜展示限制、广告分成限制、打赏收入限制等。

实名认证信息,已经从后台移向了前台。对于主播达人和MCN机构而言,账号的实名认证信息也已经从单纯的账号归属层面,上升到了对公众和粉丝的吸引和信赖层面。而因为有账号实名认证规则的存在,当账号权属存在纠纷、经处理后面对账号交接问题时,实名认证的变更该如何操作?如账号交接时一方不予配合实名认证变更,另一方又该如何操作?

在《自媒体账号归属何方?主播达人与MCN机构纠纷下账号归属的探讨》一文中,我们已经探讨了账号归属的问题。本文将针对上述问题,就账号交接变更的实操路径进行介绍和探讨。


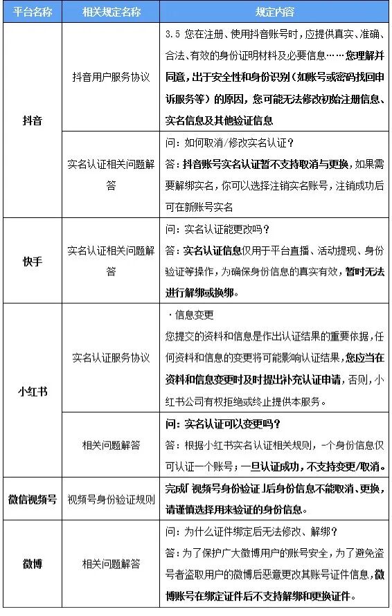
平台规定

目前,各大主流互联网平台的公开规则中均不支持实名认证的变更。具体如下:

图片

那在解约后,如一方不予配合变更账号实名认证,是否账号权利方就束手无措了?

司法实践

(一)司法裁判

1、司法裁判逐渐倾向支持账号可进行实名认证变更

通过公开判决书可知,虽然不同法院对于能否变更账号实名认证存在不同的理解,但是近年来的司法裁判口径也在逐步发展变化,更多的倾向于支持账号的实名认证变更。

在2019年的天X公司与王X合同纠纷一案[1]中,法院认为:“虽然双方在协议中明确约定账号所有权归天X公司,但案涉账号已绑定王X的个人身份证,且账号登记注册施行实名制的前提下,不宜更换,也不得随意变更,且返还账号不具有可操作性,故对天X公司的该项诉讼请求,本院不予支持。”

而在2020年的抖X文化传媒有限公司与周X合同纠纷[2]一案中,法院认为:“关于被告提出的‘抖音帐号一经实名认证后无法变更’的抗辩,经本院与北京市微播视界科技有限公司核实,抖音账号经过法院确权判决后,可以进行变更处理,故涉案抖音账号已由被告实名认证并不影响本案的处理。”

又如在2021年的神X文化传播有限公司与陈X合同纠纷[3]一案中,法院认为:“根据北京微播视界科技有限公司的回复意见,抖音账号的实名认证信息亦非不可更改。因此,陈X请求判决案涉抖音、快手账号归其所有,理据不足,本院不予支持。”

可以看出,即使平台规定中不支持实名认证变更,在法院核实的情况下平台实际上可以根据相关法定事由或执行司法机关、行业主管机关依法作出的指令对确需修改实名认证信息予以协助修改[4]。随着法院与平台之间沟通的深入,法院对于实名认证的态度已经转变为可以变更。

2、司法裁判曾参照《互联网用户公众账号信息服务管理规定》要求账号变更需经申请、核验、公示,但新规中并未有相同的要求

另一方面,法院在支持实名认证变更的同时,也会强调账号的转让需参照《互联网用户公众账号信息服务管理规定》。

如在广州互联网法院2022年之前审理的一则案例中提到:“网红经纪公司虽然约定了主播应向其交接案涉账号密码,但未明确交接的期限和方式,也没有经短视频平台同意,并履行账号主体变更公示。参照《互联网用户公众账号信息服务管理规定》对账号转让的要求,账号转让应当向平台提出申请。平台要对受让的用户进行认证核验,并公示主体变更信息。擅自转让账号被平台发现后,平台是会暂停提供服务的。”[5]

《互联网用户公众账号信息服务管理规定》自2021年2月22日开始实施,该规定第十一条明确:“公众账号生产运营者向其他用户转让公众账号使用权的,应当向平台提出申请。平台应当依据前款规定对受让方用户进行认证核验,并公示主体变更信息。”

根据此条,账号的实名认证可以变更,但需要经过向三个步骤:

(1) 向平台申请

(2) 平台核验

(3) 平台公示

然而,各大平台目前并没有公开规则明确主播达人账号实名认证变更的申请、核验、公示步骤。

2022年,国家互联网信息办公室下发《互联网用户账号信息管理规定》,该规定自8月1日起开始实施,对一般的互联网用户账号信息相关规范予以明确。在该规定中关于实名认证的仅有第七条及第九条两条。

第七条 互联网个人用户注册、使用账号信息,含有职业信息的,应当与个人真实职业信息相一致。

互联网机构用户注册、使用账号信息,应当与机构名称、标识等相一致,与机构性质、经营范围和所属行业类型等相符合。

第九条 互联网信息服务提供者为互联网用户提供信息发布、即时通讯等服务的,应当对申请注册相关账号信息的用户进行基于移动电话号码、身份证件号码或者统一社会信用代码等方式的真实身份信息认证。用户不提供真实身份信息,或者冒用组织机构、他人身份信息进行虚假注册的,不得为其提供相关服务。

不难看出,新出台的《互联网用户账号信息管理规定》中并未像《互联网用户公众账号信息服务管理规定》中明确三个步骤。这可能是由于监管层面对公众账号的考量与对一般大众用户账号的考量并不相同。笔者推断,在相关新规出台之前,各大平台将继续维持现状,即公开规则不支持实名认证变更但同时可根据相关法定事由或执行司法机关、行业主管机关依法作出的指令对实名认证信息予以协助修改。

(二)司法执行

如果法院判决之后,如果一方当事人未主动履行生效法律文书确定的义务,另一方当事人可以向法院申请强制执行。

如天津滨海区法院曾处理过一起强制执行的案例[6],因传媒公司未主动履行生效法律文书确定的义务,李X向法院申请强制执行。法院受理后,第一时间向被执行人发出了执行通知书,但其未予理会,甚至无法联系。办案团队经多方查找,辗转联系到被执行人释法明理,要求其将李X抖音账号从某抖音工会后台退出,但被执行人仍多次以忘记公会密码、申请人账号已注销等理由拖延执行。为确保妥善高效解纷,承办法官郝金亮即联系短视频平台,询问案件的可执行性及相关流程,并在平台协助下,将李X抖音账号脱离该工会,该案得到了圆满解决。

实名认证变更的具体操作流程

综合上述分析,在目前互联网平台不支持平台内直接变更实名认证的情况下,根据现有公开判例,账号权利方可以采取的方式如下:

第一步 向相对方提起诉讼,请求返还账号或者请求确认账号归己方所有;

第二步 在诉讼过程中,法院可能会发出协查函向平台确认是否可以变更账号主体等实名信息,或者也可以通过在先案例向法院证明,平台可以在司法机关依法作出的指令下对实名认证信息予以协助修改,使法院确认实名认证信息存在变更的实操可能性;

第三步 取得胜诉判决,判令相对方将账号归还或者确认账号归属于己方;

第四步 如相对方拒不履行账号信息变更义务,可以向法院申请执行。

图片

随着自媒体行业的发展,自媒体账号的法律纠纷也日益增多,司法和规范对于自媒体账号的认知也日渐成熟。在前面几篇文章中,我们已针对账号归属、账号交接问题进行了分析。后续,我们将继续关注自媒体账号相关的各类法律问题,也期望为各位读者提供更多专业法律分析与实务建议。


[1] (2019)吉2401民初5123号

[2] (2020)浙0782民初8757号

[3] (2021)粤01民终4018号

[4] 参考浙江天平公众号:《员工“出借”个人信息帮公司认证抖音账号,离职后能要求注销吗?》,

https://mp.weixin.qq.com/s/wG5AatRWXN1UOswOgf6Umg

[5] 参考最高人民法院公众号:《谁来保护“你”,我的短视频账号?》,

https://mp.weixin.qq.com/s/5qKhdJJ_liMXyQ32_z2pSg

[6] 参考天津滨海新区法院公众号:《强制退会!滨海新区法院高效执结首例抖音主播退会案》,

https://mp.weixin.qq.com/s/YFv3PuRmrAi07vwXJ_dHOA

作者:胡至浩、冀希泮